This website requires JavaScript.
Explore
Help
Sign In
joshuaboniface
/
blog
Watch
1
Star
0
Fork
0
You've already forked blog
Code
Issues
Pull Requests
Projects
Releases
Wiki
Activity
Files
497d15b37220071de6c3770885d82abdbd622228
blog
/
content
/
en
/
posts
/
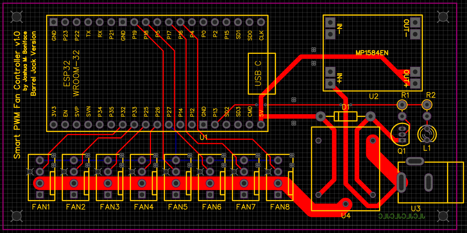
smart-pwm-fan-controller
/
board-layout.png
Joshua M. Boniface
e8806a63ad
Add blog post for fan controller
2025-05-16 21:23:43 -04:00
293 KiB
1540x770px
Raw
History