Files
blog/content/en/posts/smart-pwm-fan-controller/index.md

4.7 KiB

title, description, date, tags
title description date tags
An ESPHome-powered Smart PWM Fan Controller Control your fan walls with style from HomeAssistant 2025-05-16
DIY
Home Automation

The Motivations

I have a few fan arrays/walls throughout my house, namely two in my garage, and one I plan to build in my room over my bed to replace a tower fan.

But PC fans can be noisy, and control is ideal. So I decided to build myself a relatively simple ESPHome-based fan controller!

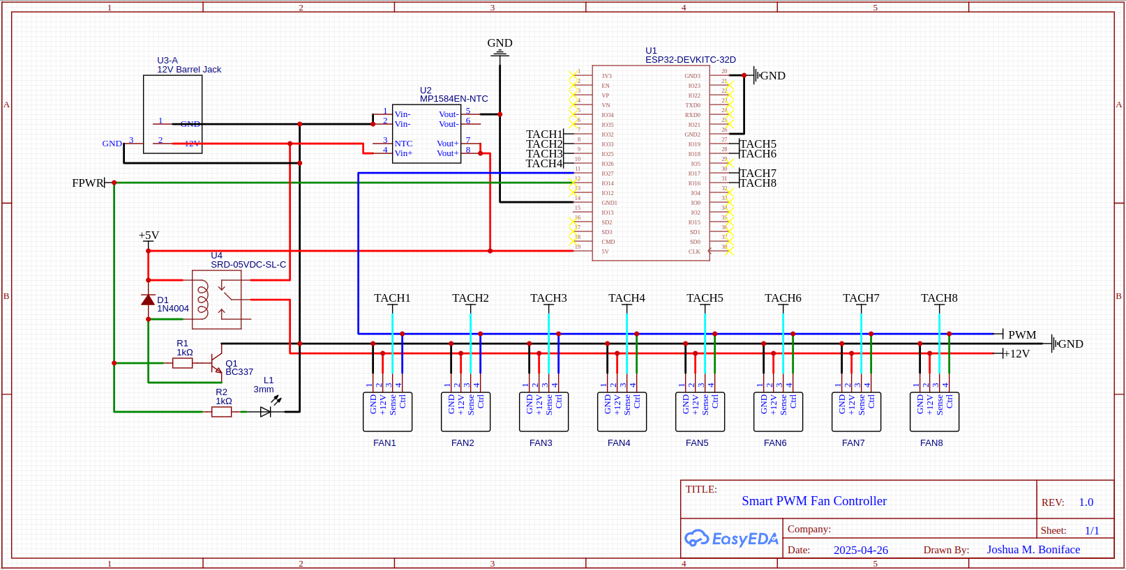
The Design

I of course wanted to base the design off the ESP32, which is my go-to microcontroller for all ESPHome-related devices these days. One crucial feature of the ESP32 is that it contains 8 pulse counter units, which allow the chip to count pulses - like a fan tachometer - very quickly and without using the CPU. I selected my venerable slim HW-395 model, which I also use for my Supersensors, as its compact size but full pin count makes designing around it very easy.

The ESP32 alone can output PWM as well, so I didn't need any sort of fancy controller chip - I just hooked the PWM lines up to each fan and let the ESPHome software do the rest. Lastly a relay controls power to the fans, for simple on/off control in addition to the PWM level control, giving the full range of control needed for a fan array.

I also needed a way to step down the 12VDC input to the 5V that both the ESP32 and relay needed, so for that I selected a basic adjustable DC-DC converter. This did require initial tuning during each board's assembly, but once set it should never need further adjustment. I used an SMD-like method with a hot air gun to ensure a flat profile with good contact for this board, while everything else is through-hole soldered. You can also find versions of this board with a fixed 5V output that would work well instead.

I designed the board in EasyEDA and ordered from JLCPCB for a very reasonable price (though shipping costs are not what they used to be). The overall design is quite simple, with power routing capable of at least 3A of current at a minimum. The schematics can be found on the GitHub project.

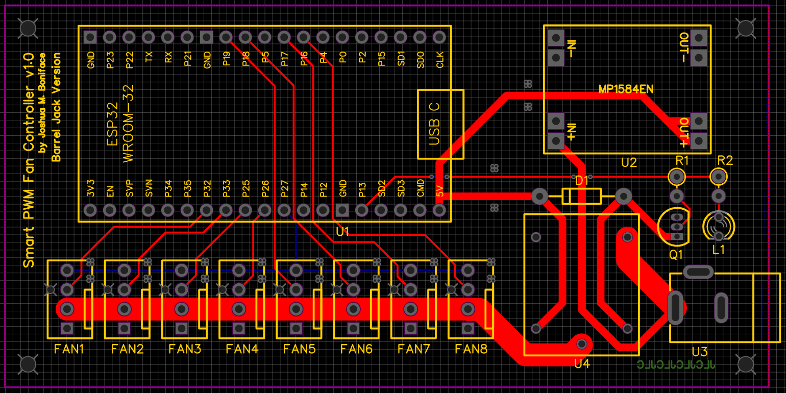
Board Design

Board Layout

Which when fabricated looks lovely in black.

Board

And assembled it looks very sleek.

Assembled

Lastly, the HomeAssistant view shows everthing we might need, with power and speed controls as well as the RPM tachometer output of each fan (useful to see levels or if a fan fails).

HomeAssistant Device

ESPHome code and schematics for the PCB can be found on the GitHub project page.

Parts List (prices as of May 2025)

Qty Component Cost (CAD, ex. shipping) Links
1 ESP32 HW-395 $6.67 AliExpress*
8 4-pin fan header $0.21 ($1.02/5) AliExpress
1 MP1584EN DC-DC converter $1.34 ($13.99/10) Amazon
1 SRD-05VDC-SL-C relay $1.52 ($18.16/12) Amazon
1 DC barrel jack $0.98 ($9.79/10) Amazon
2 1kΩ resistor (1%) $0.06 ($10.99/200) Amazon
1 1N4004 diode $0.07 ($20.99/300) Amazon (kit)
1 BC337 transistor $0.06 ($12.13/200) Amazon (kit)
1 3mm LED $0.05 ($15.99/350) Amazon (kit)
1 Custom PCB (JLC) $0.50 ($5.00/10) GitHub
TOTAL $12.99
  • Items marked with an asterisk (*) require selection of the correct specific component on the page.

  • Several pieces came as part of larger variety kits, so individual prices may not be completely accurate.

Final Thoughts

This was a fun little project, and I'm quite happy with how it turned out. And it will definitely help keep me cool this summer. Here's 3 of them powering fan walls throughout my garage; with many more around my house.

Man Door Workbench Main Door

Happy hacking!